需要代码请评论或者与我联系!
问题描述
助教小明给期末测验出了n道算法题目。他希望在即将到来的期末测验试卷中使用其中k道题目。每道算法题目都有一个难度等级。如果一次测验中的所有k道题目都有不同的难度等级,那么这次期末测试就是有区分度的。计算小明可以设计多少种有区分度的期末试卷。
注:两份测验试卷当且仅当一份试卷中存在某一题目p,而另一份试卷中不存在这个题p,这两份试卷才有区别。
输出结果对998,244,353取余。
输入形式
输入第一行包括两个用空格分隔开的整数n和k,1≤k≤n≤1000
输入第二行n个用空格分开隔的整数li,表示不同题目的难度,Li≤109
输出形式
一个整数,表示可设计的有区分度的期末试卷数目。结果对998,244,353取余
样例输入
5 2
1 2 3 4 5
样例输出
10
分析
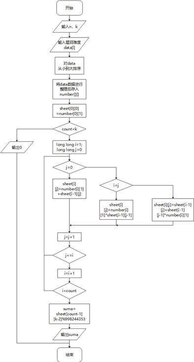
该题可采用动态规划算法来进行求解。首先将题目进行整理,按照题目难度排序后整理出不同难度的题目的个数,最后利用列表格动态规划求解出最终结果。或者利用递归和数学计算的方式求解,但是这种方式对于计算机计算需要大量的空间,解法不是最优。
流程图

流程图
伪代码
1 2 3 4 5 6 7 8 9 10 11 12 13
| 枚举i=1~count{ 枚举j=0~i{ 如果j=0成立{ sheet[i][j]=number[i][1]+sheet[i-1][j]; } 如果i==j成立{ sheet[i][j]=(number[i][1]*sheet[i-1][j-1]) } 否则{ sheet[i][j]=(sheet[i-1][j]+sheet[i-1][j-1]*number[i][1]) } } }
|
代码(C++)
1 2 3 4 5 6 7 8 9 10 11 12 13 14 15 16 17 18 19 20 21 22 23 24 25 26 27 28 29 30 31 32 33 34 35 36 37 38 39 40 41 42 43 44 45 46 47 48 49 50 51 52 53 54 55 56 57 58 59 60 61 62 63 64 65 66 67 68 69
| #include <iostream> #include <algorithm>
using namespace std;
long long number[1000][2];
int main(){ long long n,k; cin >> n; cin >> k; long long data[n]; for(long long i=0;i<n;i++){ cin >> data[i]; } sort(data, data+n); number[0][0]=data[0]; number[0][1]=1; long long count=1; for(long long i=1;i<n;i++){ if(data[i]==data[i-1]){ number[count-1][1]++; } else{ number[count][0]=data[i]; number[count][1]=1; count++; } }
for(long long i=0;i<count;i++){ cout << number[i][0] << " " << number[i][1] <<endl; }
if(count<k){ cout << "0"; return 0; }
long long sheet[count][k]; sheet[0][0]=number[0][1];
for(long long i=1;i<count;i++){ for(long long j=0;j<k;j++){ if(j==0){ sheet[i][j]=number[i][1]+sheet[i-1][j]; } else if(i==j){ sheet[i][j]=(number[i][1]*sheet[i-1][j-1])%998244353; } else{ sheet[i][j]=(sheet[i-1][j]+sheet[i-1][j-1]*number[i][1])%998244353; } } }
long long suma=sheet[count-1][k-1];
suma=suma%998244353; cout << suma; }
|
总结
本算法对规定范围下不同的输入数据能够得出满足要求的结构,对于精心选择的典型、苛刻而带有刁难性的输入数据能够得出满足要求的结果,对于一切合法的输入数据都产生满足要求的结果。本算法要求考虑到边界条件当不同难度的算法题目数量小于要求。本算法的边界条件就是不同难度的题目数量可能会小于所需求的k,本程序以及提前判断出相关大小情况。
核心代码问题:求解sheet表中第一列就是上一行的数值加上number[i][1]的值;求解sheet表中左上到右下的对角线上的格子的值sheet[i][j]就是number[i][1]乘上sheet[i-1][j-1];求解其他的格子中的值就是sheet[i-1][j]加上sheet[i-1][j-1]乘以number[i][1](n类里面挑选k个的个数等同于n-1类里挑选k个的个数或者n-1类里挑选k-1个,再在第n类挑选一个)。
|
1 |
2 |
… |
k-1 |
k |
| 1 |
number[1][1] |
|
|
|
|
| 2 |
sheet[1][1]+number[1][1] |
sheet[1][1]*number[2][1] |
|
|
|
| … |
|
|
|
|
|
| n-1 |
sheet[n-1][1] |
sheet[n-1][2] |
|
sheet[n-1][k-1] |
sheet[n-1][k] |
| n |
sheet[n-1][1]+number[n][1] |
sheet[n-1][2]+sheet[n-1][1]* number[n][1] |
|
sheet[n-1][k-1]+ sheet[n-1][k-2]* number[n][1] |
sheet[n-1][k]+ sheet[n-1][k-1]* number[n][1] |